Aquasys - удобрения нового поколения
Украинский форум аквариумистов

Здравствуйте, гость ( Вход | Регистрация )




> Аквариумный таймер
seregareal2
сообщение 21.2.2010, 22:18
Сообщение #1


Новенький на форуме
*
Группа: Присматриваюсь
Сообщений: 7
Регистрация: 18.10.2009
Россия
Благодарности: 1 раз(а)


Помогите найти схему 2-х часовово таймера от 9V hi.gif


--------------------
0
Перейти в начало страницы
Вставить ник
+Цитировать сообщение
Ответов (1 - 9)
EShamaev
сообщение 22.2.2010, 0:04
Сообщение #2


Активный аквариумист
***
Группа: Партнёры
Сообщений: 409
Регистрация: 9.1.2010
Из: Днепр
Украина Украина
Благодарности: 950 раз(а)


http://www.radioman.ru/shem/other/1/timer_wide.php
Или попроще http://www.shema.ru/9/taim-n.shtml тольо уберите от 220 до С3 все детали, питание напрямую на С3 и далее по схеме, вместо VT1, C4, R9 см. ниже.
Будет работать от 5 до 15 Вольт.
Выходной каскад - можно поставить реле или симистор, наиболее просто через оптопару MOC3063. Не разберетесь, пишите помогу.
Во второй схеме конденсатор нужно применить с малым током утечки.

Сообщение отредактировал EShamaev - 22.2.2010, 0:09


Благодарности:
Перейти в начало страницы
Вставить ник
+Цитировать сообщение
seregareal2
сообщение 22.2.2010, 14:06
Сообщение #3


Новенький на форуме
*
Группа: Присматриваюсь
Сообщений: 7
Регистрация: 18.10.2009
Россия
Благодарности: 1 раз(а)


Cпасибо за схемы. biggrin.gif
Или попроще http://www.shema.ru/9/taim-n.shtml тольо уберите от 220 до С3 все детали, питание напрямую на С3 и далее по схеме, вместо VT1, C4, R9 см. ниже.
Будет работать от 5 до 15 Вольт.
Выходной каскад - можно поставить реле или симистор, наиболее просто через оптопару MOC3063. Не разберетесь, пишите помогу.
Во второй схеме конденсатор нужно применить с малым током утечки.
А нарисовать как это получиться не поможите?

Сообщение отредактировал seregareal2 - 22.2.2010, 14:19


--------------------
Перейти в начало страницы
Вставить ник
+Цитировать сообщение
EShamaev
сообщение 22.2.2010, 19:43
Сообщение #4


Активный аквариумист
***
Группа: Партнёры
Сообщений: 409
Регистрация: 9.1.2010
Из: Днепр
Украина Украина
Благодарности: 950 раз(а)


Вам надо реле или симистор? Что будет включать и выключать этот таймер?
Перейти в начало страницы
Вставить ник
+Цитировать сообщение
seregareal2
сообщение 23.2.2010, 17:38
Сообщение #5


Новенький на форуме
*
Группа: Присматриваюсь
Сообщений: 7
Регистрация: 18.10.2009
Россия
Благодарности: 1 раз(а)


Мне надо сделать 2-х часовой таймер для кормления мальков.Посмотрел журнал "Радио" нашол схему "Светодиодный маяк с таймером" с максимальной выдержкой времени 90 минут но его нужно перезапускать (выключить и включить).Мне надо что бы он работал пока меня нет дома.Мне надо что-то типа самовостанавливаюшегося таймера.


--------------------
Перейти в начало страницы
Вставить ник
+Цитировать сообщение
EShamaev
сообщение 23.2.2010, 18:08
Сообщение #6


Активный аквариумист
***
Группа: Партнёры
Сообщений: 409
Регистрация: 9.1.2010
Из: Днепр
Украина Украина
Благодарности: 950 раз(а)


Что вам нвдо включать и выключать? Просто свет?
Перейти в начало страницы
Вставить ник
+Цитировать сообщение
EShamaev
сообщение 23.2.2010, 23:01
Сообщение #7


Активный аквариумист
***
Группа: Партнёры
Сообщений: 409
Регистрация: 9.1.2010
Из: Днепр
Украина Украина
Благодарности: 950 раз(а)


Вот так:
Прикрепленное изображение

То на какой ноге будет точка Б определяет время цикла,
точка А определяет сколько будет работать моторчик до перезапуска.
Возможно вам надо будет поставить вместо такого задающего генератора на мигающем светодиоде что-то с меньшим периодом, так как на этой микросхеме время работы моторчика будет не менее 8 циклов генератора (2^3).


Благодарности:
Перейти в начало страницы
Вставить ник
+Цитировать сообщение
seregareal2
сообщение 24.2.2010, 23:27
Сообщение #8


Новенький на форуме
*
Группа: Присматриваюсь
Сообщений: 7
Регистрация: 18.10.2009
Россия
Благодарности: 1 раз(а)


Прикрепленное изображение

Вот так понятней biggrin.gif
Что за деталь UE16 и ЛА7

Сообщение отредактировал seregareal2 - 24.2.2010, 23:28


--------------------
Перейти в начало страницы
Вставить ник
+Цитировать сообщение
EShamaev
сообщение 25.2.2010, 8:54
Сообщение #9


Активный аквариумист
***
Группа: Партнёры
Сообщений: 409
Регистрация: 9.1.2010
Из: Днепр
Украина Украина
Благодарности: 950 раз(а)


Вы же сами мне статью из радио прислали...
К561ИЕ16
К561ЛА7
И в вашей схеме эти три И-НЕ они в одном корпусе (физическом), а у вас нарисованы 3 корпуса.
Перейти в начало страницы
Вставить ник
+Цитировать сообщение
EShamaev
сообщение 25.2.2010, 23:16
Сообщение #10


Активный аквариумист
***
Группа: Партнёры
Сообщений: 409
Регистрация: 9.1.2010
Из: Днепр
Украина Украина
Благодарности: 950 раз(а)


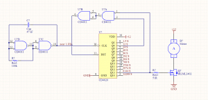
Вот схема:
Прикрепленное изображение

Я надеюсь теперь вопрос решен?


Благодарности:
Перейти в начало страницы
Вставить ник
+Цитировать сообщение

Начать новую темуОтветить в данную тему
Теги
Нет тегов для показа


1 чел. читают эту тему (гостей: 1, скрытых пользователей: 0)
Пользователей: 0

Свернуть

> Похожие темы

  Тема Ответов Автор Просмотров Последнее сообщение
Нет новых В теме есть приложенияПродам. Аквариумный мох. Украина. Киев.
Декоративный мох для вашего аквариума
72 Bahmut 122 897 24.12.2024, 11:57 Посл. сообщение: Bahmut
Нет новых сообщений Клей аквариумный, Soma FIX 280 мл, черный.
0 Arowana Info 1 903 19.12.2023, 14:18 Посл. сообщение: Arowana Info
Нет новых сообщений Внешний аквариумный фильтр Sunsun HW-603B
проблема с запуском
2 Faiolee 4 550 15.10.2023, 19:59 Посл. сообщение: Faiolee
Нет новых сообщений Таймер, умная розетка WI-Fi, 16A.
0 Arowana Info 2 898 15.2.2023, 17:24 Посл. сообщение: Arowana Info
Нет новых сообщений Клей аквариумный, UNIFIX 280 мл, чёрный.
0 Arowana Info 1 738 21.1.2023, 15:46 Посл. сообщение: Arowana Info

 



Перейти в начало страницы RSS Текстовая версия Сейчас: 20.12.2025, 18:46