Aquasys - удобрения нового поколения
Украинский форум аквариумистов

Здравствуйте, гость ( Вход | Регистрация )




> Аквариумный компьютер "электронного чайника" :), ... или Arduin-щики всех старн - объединяйтесь!
Рейтинг 5 V
Vitaliy
сообщение 12.11.2009, 9:30
Сообщение #1


Активный аквариумист
***
Группа: Журналисты
Сообщений: 260
Регистрация: 21.8.2008
Из: Днепр
Украина Украина
Благодарности: 694 раз(а)


Добрый день!
Спешу поделиться радостью, котрая меня охватила от заочного знакомства с возможностями Arduino - http://www.arduino.cc/
И вот вчера эта долгожданная покупка таки приехала благодаря опять же китайским товарищам http://stores.ebay.com/FunRobo
Меня, как полного чайника в микроэлектронике, Arduino привлекла:
1) возможностью собирать систему управления аквариумом самостоятельно без паяльника,
2) открытостью и бесплатностью исходных кодов под все мои аквариуиные задачи, а это и контроль освещенности,температуры,магнитные датчики для уровня воды, таймеры на кормление и выключение и т.д.
3) модульностью. Пока буду разбираться с обычным набором датчиков, в будущем можна расширить систему GSM и Ethernet модулями.
Кроме датчиков от китайцев, купил еще рассыпухи тут http://www.adafruit.com/index.php?main_pag...ex&cPath=35 , там есть "IR sensor tuned to 38KHz, perfect for receiving commands from a TV remote control. Runs at 5V (although it seems to be OK down to 3.3V) " , буду пробовать управлять аквасом пр помощи обычного пульта от телевизора smile.gif
Есть много различных ресурсов, в том числе и русскоязычных (один из них http://freeduino.ru/arduino/index.html ), с исходными кодами и описанием работы Arduino. По мере моих продвижений в этом направлении буду здесь выкладывать мои "грабли" , вдруг кто захочет присоединиться - WELCOME!
На днях жду еще два недостающих модуля и начинаю жмакать клавиши...

По использованию простого компьютера в аквариумистике смотрим здесь - Аквариумный компьютер "электронного чайника", на базе IBM PC

Сообщение отредактировал 364 - 21.8.2012, 21:22
Причина редактирования: разделение тем


--------------------
Skype:ihnetunas


10
Перейти в начало страницы
Вставить ник
+Цитировать сообщение
22 страниц V  « < 13 14 15 16 17 > » 
Ответов (280 - 299)
pimass
сообщение 25.10.2011, 8:12
Сообщение #281


Активный аквариумист
***
Группа: Партнёры
Сообщений: 259
Регистрация: 15.9.2009
Из: Винница
Украина Украина
Благодарности: 732 раз(а)


Panda, Да там все с номиналами деталей не так просто.... Схема буржуйская, думаю не стоит говорить о том, что подбирались детали доступные в продаже....
Перейти в начало страницы
Вставить ник
+Цитировать сообщение
paradox860
сообщение 8.11.2011, 6:26
Сообщение #282


Аквариумист
**
Группа: Пользователи
Сообщений: 83
Регистрация: 30.6.2011
Из: Пятигорск
Россия Россия
Благодарности: 91 раз(а)


Такой усилитель никто не собирал?
Эскизы прикрепленных изображений
Прикрепленное изображение
 
Перейти в начало страницы
Вставить ник
+Цитировать сообщение
pimass
сообщение 8.11.2011, 21:19
Сообщение #283


Активный аквариумист
***
Группа: Партнёры
Сообщений: 259
Регистрация: 15.9.2009
Из: Винница
Украина Украина
Благодарности: 732 раз(а)


paradox860, Пробовали тут
Перейти в начало страницы
Вставить ник
+Цитировать сообщение
paradox860
сообщение 9.11.2011, 9:51
Сообщение #284


Аквариумист
**
Группа: Пользователи
Сообщений: 83
Регистрация: 30.6.2011
Из: Пятигорск
Россия Россия
Благодарности: 91 раз(а)


Эксперементальный дозатор удо:):):):))
Эскизы прикрепленных изображений
Прикрепленное изображение
 


Благодарности:
Перейти в начало страницы
Вставить ник
+Цитировать сообщение
sae74
сообщение 9.11.2011, 10:22
Сообщение #285


Активный аквариумист
***
Группа: Партнёры
Сообщений: 340
Регистрация: 13.9.2009
Из: Полтава
Украина
Благодарности: 944 раз(а)


paradox860, +12! Улыбнуло!
Перейти в начало страницы
Вставить ник
+Цитировать сообщение
yarishNEW
сообщение 9.11.2011, 15:38
Сообщение #286


Читатель, звать Олег
*****
Группа: Журналисты
Сообщений: 11 751
Регистрация: 11.1.2010
Из: Кременчуг
Украина Украина
Благодарности: 22517 раз(а)


paradox860 - не додумался бы сделать такую действующую модель good.gif blum.gif


--------------------


Благодарности:
Перейти в начало страницы
Вставить ник
+Цитировать сообщение
paradox860
сообщение 9.11.2011, 19:05
Сообщение #287


Аквариумист
**
Группа: Пользователи
Сообщений: 83
Регистрация: 30.6.2011
Из: Пятигорск
Россия Россия
Благодарности: 91 раз(а)


На удивление это чудо изделее неплохо работает можно выдавить 1мл можно 1.5 или 0.5мл :):) Нужно было только серву по мощьнее брать. А так цена этого дозатора 100р:))


Благодарности:
Перейти в начало страницы
Вставить ник
+Цитировать сообщение
chack
сообщение 9.11.2011, 20:42
Сообщение #288


Новенький на форуме
*
Группа: Пользователи
Сообщений: 13
Регистрация: 14.9.2009
Из: Киев
Неизвестно Украина
Благодарности: 39 раз(а)


paradox860, а чем контролировать дозировку? Расчитывать по времени угол поворота серво-машинки?


--------------------
Свет, лампы, ЭПРА, влагостойкие патроны т5;т8. Системы СО2 "под ключ".


Благодарности:
Перейти в начало страницы
Вставить ник
+Цитировать сообщение
pimass
сообщение 9.11.2011, 23:55
Сообщение #289


Активный аквариумист
***
Группа: Партнёры
Сообщений: 259
Регистрация: 15.9.2009
Из: Винница
Украина Украина
Благодарности: 732 раз(а)


Эксперементальный дозатор удо:)smile.gifsmile.gifsmile.gif) Ацкая приблуда, но порадовал подход smile.gif


Благодарности:
Перейти в начало страницы
Вставить ник
+Цитировать сообщение
paradox860
сообщение 10.11.2011, 6:34
Сообщение #290


Аквариумист
**
Группа: Пользователи
Сообщений: 83
Регистрация: 30.6.2011
Из: Пятигорск
Россия Россия
Благодарности: 91 раз(а)


Управляется все это хозяйство по одному проводу от Arduin-ы. Есть специальная библиотека SERVO.h для работы с сервами. Дозировка регулируется углом поворота машинки (от 0 до 180 с шагом в один градус).Если 180 градусов начальное положение, то 0 полная доза ну и т д (90 градусов пол дозы....).Или можно регулировать временем срабатывания сервы в милисекундах.Питание 5V, можно прям от дуины.

Сообщение отредактировал paradox860 - 10.11.2011, 6:38


Благодарности:
Перейти в начало страницы
Вставить ник
+Цитировать сообщение
sae74
сообщение 10.11.2011, 6:42
Сообщение #291


Активный аквариумист
***
Группа: Партнёры
Сообщений: 340
Регистрация: 13.9.2009
Из: Полтава
Украина
Благодарности: 944 раз(а)


Вот пока что есть.


Благодарности:
Перейти в начало страницы
Вставить ник
+Цитировать сообщение
paradox860
сообщение 10.11.2011, 7:19
Сообщение #292


Аквариумист
**
Группа: Пользователи
Сообщений: 83
Регистрация: 30.6.2011
Из: Пятигорск
Россия Россия
Благодарности: 91 раз(а)


Круто это уже мега, да и дисплей уже не символьный если не ошибаюсь - совсем другая цена. Эх красота! Ph 17 - прикольно :):)


Благодарности:
Перейти в начало страницы
Вставить ник
+Цитировать сообщение
pimass
сообщение 10.11.2011, 9:33
Сообщение #293


Активный аквариумист
***
Группа: Партнёры
Сообщений: 259
Регистрация: 15.9.2009
Из: Винница
Украина Украина
Благодарности: 732 раз(а)


paradox860, Дык не дорого, около 76 американских денег, что однозначно дешевле фирменных контроллеров....
Перейти в начало страницы
Вставить ник
+Цитировать сообщение
paradox860
сообщение 10.11.2011, 11:18
Сообщение #294


Аквариумист
**
Группа: Пользователи
Сообщений: 83
Регистрация: 30.6.2011
Из: Пятигорск
Россия Россия
Благодарности: 91 раз(а)


Ну относительно фирменых да, а относительно того какой у меня эт дорого::)А так вообще хочу себе тоже такую заказать для экспериментов.Только мне кажется что это так для красоты, а так вполне хватает Atmega328 на обычной ардуине и дисплея 20х4, имхо.

Сообщение отредактировал paradox860 - 10.11.2011, 11:21
Перейти в начало страницы
Вставить ник
+Цитировать сообщение
pimass
сообщение 10.11.2011, 11:39
Сообщение #295


Активный аквариумист
***
Группа: Партнёры
Сообщений: 259
Регистрация: 15.9.2009
Из: Винница
Украина Украина
Благодарности: 732 раз(а)


Цитата
а так вполне хватает Atmega328 на обычной ардуине
ка бы да, но все зависит от поставленных задач, на "обычной ардуине" портов может не хватить....
Перейти в начало страницы
Вставить ник
+Цитировать сообщение
paradox860
сообщение 10.11.2011, 11:48
Сообщение #296


Аквариумист
**
Группа: Пользователи
Сообщений: 83
Регистрация: 30.6.2011
Из: Пятигорск
Россия Россия
Благодарности: 91 раз(а)


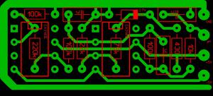
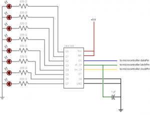
Ну чего чего а портов хватит точно - есть такая чудная вещь как сдвиговый регистр - занимаем 3 порта а получаем 8, а еще их можно объединять в каскады тогда уже и 16 и 32.....благо нам не нужна большая скорость опроса портов.Цена кстате копеешная.
А вот такой красивый дисплей уже трудно повесить - мощи не хватит:smile.gif

Мега зверь!


Сообщение отредактировал yarishNEW - 15.12.2011, 22:39
Причина редактирования: объединил сообщения

Эскизы прикрепленных изображений
Прикрепленное изображение
 


Благодарности:
Перейти в начало страницы
Вставить ник
+Цитировать сообщение
Evgenii_zloo
сообщение 15.12.2011, 22:08
Сообщение #297


Активный аквариумист
***
Группа: Партнёры
Сообщений: 477
Регистрация: 11.3.2010
Из: Днепр
Украина Украина
Благодарности: 425 раз(а)


Всем привет! Подскажите а дуина Уно подойдет? Кто какие книжки штудировал по программированию? Просто завтра хочу заказать Дуину вот и закрались сомнения потянет все ваши и мои задумки?


--------------------


Перейти в начало страницы
Вставить ник
+Цитировать сообщение
paradox860
сообщение 16.12.2011, 13:51
Сообщение #298


Аквариумист
**
Группа: Пользователи
Сообщений: 83
Регистрация: 30.6.2011
Из: Пятигорск
Россия Россия
Благодарности: 91 раз(а)


Можно любую на 328 Меге или выше. Книжек не штудировал, только интернет)


Благодарности:
Перейти в начало страницы
Вставить ник
+Цитировать сообщение
Evgenii_zloo
сообщение 16.12.2011, 14:03
Сообщение #299


Активный аквариумист
***
Группа: Партнёры
Сообщений: 477
Регистрация: 11.3.2010
Из: Днепр
Украина Украина
Благодарности: 425 раз(а)


А вот такая моделька? Arduino Uno ATmega328P-PU Module ATMEGA8U2 AVR


--------------------


Перейти в начало страницы
Вставить ник
+Цитировать сообщение
sae74
сообщение 16.12.2011, 14:33
Сообщение #300


Активный аквариумист
***
Группа: Партнёры
Сообщений: 340
Регистрация: 13.9.2009
Из: Полтава
Украина
Благодарности: 944 раз(а)


Вот решили похвастаться кмандной работой: pimass, spav777.
Подробности тут


Прикрепленное изображение


Прикрепленное изображение


Прикрепленное изображение


Прикрепленное изображение




Перейти в начало страницы
Вставить ник
+Цитировать сообщение

22 страниц V  « < 13 14 15 16 17 > » 
Начать новую темуОтветить в данную тему
Теги
Нет тегов для показа


13 чел. читают эту тему (гостей: 13, скрытых пользователей: 0)
Пользователей: 0

Свернуть

> Похожие темы

  Тема Ответов Автор Просмотров Последнее сообщение
Нет новых сообщений В теме есть приложенияПовернення "Скромняги" 20л
35 Гоцман я 83 890 2.2.2025, 7:04 Посл. сообщение: Гоцман я
Нет новых В теме есть приложенияПродам. Аквариумный мох. Украина. Киев.
Декоративный мох для вашего аквариума
72 Bahmut 128 432 24.12.2024, 11:57 Посл. сообщение: Bahmut
Нет новых сообщений В теме есть приложенияАфиосемион Южный "спотлесс". Продам
0 ЮраШ 51 424 16.11.2024, 15:58 Посл. сообщение: ЮраШ
Нет новых сообщений Клей аквариумный, Soma FIX 280 мл, черный.
0 Arowana Info 2 265 19.12.2023, 14:18 Посл. сообщение: Arowana Info
Нет новых сообщений Уголок проходной AQUAXER, 1/4", под шланг 8 мм.
0 Arowana Info 43 800 17.10.2023, 8:04 Посл. сообщение: Arowana Info

 



Перейти в начало страницы RSS Текстовая версия Сейчас: 9.5.2026, 20:49